3月5日,聚焦房地产领域,政府工作报告提出,优化房地产政策,对不同所有制房地产企业合理融资需求要一视同仁给予支持,促进房地产市场平稳健康发展。
适应新型城镇化发展趋势和房地产市场供求关系变化,加快构建房地产发展新模式。加大保障性住房建设和供给,完善商品房相关基础性制度,满足居民刚性住房需求和多样化改善性住房需求。
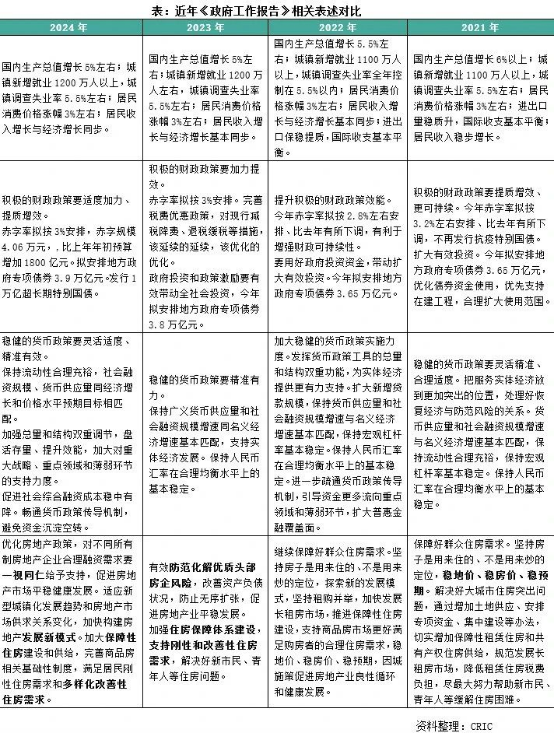
结合政府工作报告,以及基于对目前信息与对市场的预期,业内人士预计,中国住房市场重大结构性调整可能加速启动。

广东省住房政策研究中心首席研究员 李宇嘉
“风险点正在蔓延,仅靠融资等无法解决问题,必须靠长效机制”
整体基调延续了2023年底中央经济工作会议有关风险防范的基调。但不同的是,去年底中央经济工作会议提出的是“持续有效防范化解重点领域风险”,此次提出的是“稳妥有序处置风险隐患”,意味着房地产领域的风险点正在爆发,正在蔓延,有可能蔓延到全行业和稳健经营的企业。必须要将一个一个的风险点,特别是房企债务违约风险有序处置,包括企业自救、债务重组、收并购、破产清算等,避免风险无序蔓延导致爆发系统性的风险。
新模式、基础性制度、管理机制等,都是新提法,都是从源头上的模式、制度和机制入手(而不是就问题解决问题)。这意味着,当前稳定房地产及控制行业风险蔓延,仅仅靠融资支持、需求端刺激等等,无法解决问题,必须要靠长效机制。而这个长效机制,就是行业的新模式,即顺应新型城镇化过程中,3-4亿的新市民、年轻人、工薪阶层、人才群体等对于低成本、配套好、区位好的租赁住房、产权住房需求,打造新的供给模式,而现在的高价商品房为主的供应模式无法解决,存在无法弥合的供求错配和失衡。
因此,必须要从供给侧改革入手,加大保障性住房建设和供给。这就需要完善商品房相关基础性制度,也就是在“人房地钱”要素配置和良性循环。人的因素就是需求摸排、以需定建;房的因素就根据需求摸查,建立配租和配售组成的保障体系,“保障+市场”的平衡体系;地的因素就是以人和房的因素,决定地的供应,要实现低成本、职住平衡、配套完善的组合;钱的因素就是根据房屋和土地供应分析项目供应,资金来源,包括融资对接机制下的贷款资金、保障房项目清单制下的公共资金、市场资金等。
基于此,预判2024年房地产政策,一是政策重点在打造新模式、基础性制度,着力点就是大力度推进保障性住房建设、城中村改造等,解决结构性的住房需求,以激活内需潜力,构建供需匹配、人房地钱良性循环的机制,让新模式、基础性制度建设有成效。
二是商品房管理重在融资对接机制落地,解决房企常态化融资需求,防范风险蔓延至稳健经营的企业。同时,在需求端继续纾困市场,稳定企业内源造血功能,从而修复土地出让、开工和销售,避免行业大起大落。特别是,避免2022-2023年的大幅度下行局面。
中金公司研究部
“建议投资者认识到中国住房市场重大结构性调整的加速启动”
中金在点评近期监管层对保障房工作的进一步动员时,他们基于目前信息与对市场的预期,认为未来有几对关系值得关注:
租购比例的调节:目前中国城镇范围总体租户占比可能仍不及25%,未来该比例大概率上升;
保障与商品的比例:存量视角下,当前中国城镇范围内各类保障房的比例在7%左右(若计入棚改安置房则该比例在12.5%),流量视角下未来保障房供给量与商品房更加平衡,存量占比逐步扩大;
保障房内部的结构:未来相当一段时间内,保障性租赁住房仍将是保障房供给的主要组成部分,并在租赁市场内取得更大市场份额;
整体住房供需的平衡:加速建立“人、房、地、钱”的要素联动机制,是一个新亮点。总体而言,中国住房市场未来的结构特征与分层特性将越来越显著。
我们认为当下拟推行的住房供给调整是一种高度实用主义的策略。简而言之,未来住房结构调整的核心是“保障归保障,市场归市场”,这是顺应中国住房资产价格内在分化趋势所做出的调整,同时令一部分中低收入人群可以暂时不进入商品市场。
往长期看,这将可能兼顾资产价格市场化(尤其对高端价格的约束弱化)、财政收支稳定化、金融风险可控化、以及民生覆盖扩大化等多方面目标,事实上可能是应对当前房地产市场发展挑战最具实操可行性的策略之一,也符合供给侧调整的大方针。因此,我们建议投资者在关注该策略对于短期房地产开发投资的影响之外,更多认识到该策略的长期内涵,以及中国住房市场(其实已经内生性需要做出的)重大结构性调整的加速启动。
图表:2024各地保障房供应计划

资料来源:各地政府官网,中指数据库,中金公司研究部
ICCRA住房租赁产业研究院院长 赵然
“预计今年保障房将把这几个指标纳入综合考量”
今年的政府工作报告再次强调“加速构建房地产发展新模式”,继续提出“加大保障性住房建设和供给”的要求。整体延续了去年所提出的“建立实施房地产长效机制”的核心大政方向。
作为我国保障性住房体系的重要构成部分,保障性租赁住房在“十四五”期间实现了显著的飞跃式发展。国家统计局的数据显示,2021年到2023年我国已经开工建设和筹集了共计547万套保障性租赁住房。ICCRA监测数据显示,目前全国16个主要城市中,机构化运营的集中式租赁住房项目数量达到3,019个,提供的房间总数达到917,801套(间),年增长率高达54.9%。部分城市,这一数字甚至实现了几何级数的增长。
年初以来,住建部密集调研,有力推动保障性租赁住房建设进入“抓好落实”的新阶段。具体来说,预计今年的保障性租赁住房建设不仅着眼于“人、房、地、钱”的核心要素排布,还将把以人为本、民生保障、绿色建筑以及存量土地有效利用等方面综合纳入考量。
克而瑞地产
“减少限制性措施,一线调控趋松、二三线全面放开”
报告提出,减少限制性措施,更好满足人民群众改善生活需要。实施政策要强化协同联动、放大组合效应,防止顾此失彼、相互掣肘。研究储备政策要增强前瞻性、丰富工具箱,并留出冗余度,确保一旦需要就能及时推出、有效发挥作用。
减少限制性措施,一线调控趋松、二三线全面放开。年初住建部曾表态“充分赋予城市房地产调控自主权”,预示着地方因城施策空间进一步打开,随即北上广深等一线四城陆续松绑限购,释放积极信号。
结合政府工作报告“满足居民刚性和多样化改善住房需求”、“减少限制性措施,更好满足人民群众改善生活需要”相关表述,我们认为,一方面,今年一线调控趋松、二三线全面放开的总趋势不会变,北上广深杭蓉等城市“四限”均有再松绑空间,另一方面,信贷、财税等方面政策有望进一步发力,支持居民购房。
中指院
“通过白名单落实项目融资是支持房企融资主要方式”
政府工作报告中涉及房地产的内容多数出现在“更好统筹发展和安全,有效防范化解重点领域风险”章节,强调“优化房地产政策,对不同所有制房地产企业合理融资需求要一视同仁给予支持,促进房地产市场平稳健康发展”,由此可见,标本兼治化解房地产风险仍是2024年防风险重要目标,鉴于当前房地产企业整体资金面依然承压,特别是民营企业经营压力大,稳住市场主体是今年行业重要工作之一。
从政策落实来看,通过融资协调机制推送房地产项目“白名单”落实项目融资是支持房企融资的主要方式。
今年年初,住建部、金融监管总局联合发布《关于建立城市房地产融资协调机制的通知》,随后各地政府及银行金融机构积极跟进、对接,根据住建部通报数据,截至2月28日,全国31个省份276个城市已建立城市融资协调机制,共提出房地产项目约6000个,商业银行快速进行项目筛选,审批通过贷款超2000亿元。融资协调机制的加快建立,有利于房地产企业特别是部分民企的资金流动性得到改善。
与此同时,随着项目资金逐渐落位,项目的建设也将加速推进,整体对市场的正向影响也有望进一步显现。在防范化解风险的目标下,未来企业端资金支持力度有望进一步增强,如金融机构尽职免责细则有望逐渐落地,促进各项政策能够实质性见效。
克而瑞地产数据显示,综合近期各地融资协调机制落地情况,民营房企项目获得了相当政策支持,例如广东省民企和混合所有制房企项目获得新增融资贷款占比高达98%,农行披露对接的贷款项目主体中民营企业等非国有企业占比超过80%。
表:部分房企披露房地产“白名单”项目情况



